About the Xchange prevention registry
Background
Xchange is an online registry of thoroughly evaluated prevention interventions. In its first phase, the registry made available manualised interventions for which good European evaluation studies showed beneficial outcomes relating to substance use as well as programmes for youth offending and bullying. For programmes of US origin, the registry also provides the evidence ratings based on evaluation studies at a global level (Blueprint ratings). In 2020, Xchange took a first step in broadening its scope to non-manualised interventions by including local environmental prevention strategies.
In addition to providing information on the effectiveness of interventions, the registry also offers information on the experiences of professionals who have implemented the programmes in individual European countries. This enables decision-makers to assess the ease with which programmes can be implemented in different social, cultural and organisational contexts.
The registry is the centrepiece of a growing network of national registries. Through Xchange, an interested visitor can access additional details on a specific programme in the national language within a local registry, or access through a national registry the European implementation experiences of a given programme.
The initial research for eligible prevention programmes and the rating process was done within the project “Communities That Care (CTC) European Network: Making CTC work at the European level” (1/2013 – 12/2015), supported by the Prevention of and Fight against Crime Programme (European Commission - Directorate General Home Affairs).
What is the scope of the registry and what kind of programmes are included?
At present, Xchange contains prevention interventions, all of which address substance use-related problems, youth offending and bullying. Currently both manualised prevention programmes and environmental interventions are included.
For an intervention to join the registry, it must be still active or ready to be used in Europe (i.e. with manual and materials available). All interventions need to have a scientifically sound outcome evaluation in at least one European country, without iatrogenic effects.
What are manualised prevention programmes?
Manualised prevention programmes are evidence-based interventions for which specific protocols have been developed to enable their successful (adaptation and) implementation in different contexts. The manualised prevention programmes presented in Xchange reflect the impact of social influences and relationships on behaviour, and focus on helping young people to develop the necessary social skills and competences to navigate this social world. Their principles are used in many prevention fields and behavioural domains, such as violence, diet and obesity, exercise behaviour, smoking and sexual risk taking.
Attitudes and beliefs are shaped by experiences and through the process of learning new behaviours. This is the underlying principle of most life-skills approaches, parenting programmes, self-control training, as you will find them in Xchange. Such developmental and educational strategies include skills and competence training in order to help develop prosocial habits and behaviours, and social versatility. Through these means, the developmental approaches in these programmes can help young people to acquire protective attitudes and self-control mechanisms through experiences, within themselves and in relation to others.
What are environmental prevention interventions?
Environmental prevention interventions are strategies targeting the contexts for behaviour through changing the prompts and cues that guide behaviour. The purpose of environmental prevention policies and interventions is to limit the availability of unhealthy or risky behaviour opportunities or to promote the availability of healthy opportunities. This approach differs from traditional behavioural prevention approaches as it targets the automatic system of behaviour (one that does not require deliberate cognition). Thus, the approach requires lower individual ‘agency’, i.e. individual personal resources, such as conscious decision-making, motivation and intent, are less important in these types of intervention. A key feature of environmental prevention is that it applies our knowledge about automatic, natural and non-conscious behaviours for preventive purposes, in multiple behavioural domains. The systematic and structured use of environmental prevention approaches can therefore complement other evidence-based approaches for prevention.
Evidence shows that interventions at the individual level (strengthening decision-making, social skills and impulse control) should also be supported by environmental prevention interventions at the population level. This multi-level approach recognises synergies of influences and how interventions in the physical, economic, policy, and sociocultural micro-and macro-environments interact with the behavioural and biological “equipment” of the individual.
We are using the following three categories of environmental prevention:
- Regulatory environmental prevention interventions bring about change to the regulatory environment to control what is or is not allowed. This includes changing legislation, or laws, to proscribe certain behaviours, or introducing regulations and rules to restrict and constrain undesirable behaviours (or even to promote desirable behaviours) - for example, national legislation prohibiting drug use, or under-age drinking, or drinking and driving. Other examples include local regulations regarding bike lanes, or policies relating to smoking at work or school. Laws and regulations can also be used to prevent vested interests from promoting unhealthy or undesirable behaviours, for example restrictions regarding tobacco or alcohol advertising, or requirements for plain packaging of cigarettes.
- Changes to the physical environment are another type of environmental prevention measure. Interventions targeting the physical environment alter properties or the placement of objects, stimuli or any built element within micro-environments (such as offices and bars) or macro-environments (such as cityscape and landscape) to foster certain health-related behaviour changes. Examples of such interventions include redesigning alcohol glasses intended for use in recreational settings (e.g. making them taller and narrower but of smaller volume), installing cycling lanes or improving access to supermarkets and full-service grocery stores near places of work or residences.
- Changes to the economic environment to prompt more adaptive, healthier, behaviours, or to prevent harmful behaviours, are another type of environmental prevention measure. The costs of healthy/unhealthy options may be influenced through taxes, pricing policies and subsidies. For example, lowering the cost of healthier food options or prices of non-alcoholic drinks in recreational venues (such as pubs and bars), increasing taxes and prices of tobacco products, alcoholic drinks or sugary consumables, or issuing subsidies (vouchers) to disadvantaged or vulnerable consumers (such as weekly vouchers that can be exchanged for milk, fresh fruit, vegetables, infant formula milk).
Regulatory, physical and economic categories are not entirely distinct from each other; rather, there is a continuum of environmental prevention and these three groupings are intended to provide a framework for categorising interventions. Indeed, from different theoretical or academic perspectives, the same intervention could be described as belonging to different categories.
Why such a European registry?
The Council of the EU’s Minimum quality standards in drug demand reduction in the EU require that prevention professionals have access to knowledge on effective prevention programmes. A growing number of programmes are considered effective at reducing substance use and related problems under carefully controlled conditions. However, access to evidence‐based prevention programmes is still limited and they remain under‐utilised compared to prevention strategies with no empirical evidence for effectiveness. Xchange aims to address this challenge by providing access to such programmes.
An additional challenge is that, even when effective programmes are used, they are not being implemented with quality and fidelity in real-life settings, often because they do not fit into the existing prevention culture and infrastructure. Xchange provides decisional support by continuously compiling information on implementation experiences with the interventions contained within it.
Users can access information on the effectiveness of a programme and on the extent to which it can be implemented. Users of Xchange will have more tools for balanced decision-making at their fingertips because the registry also allows for selecting programmes or interventions according to targeted outcomes or the risk and protective factors it addresses.
A unique feature of Xchange is that it allows national high-ranking programmes to be promoted in this European registry and, inversely, allows international visitors to find more details about local adaptations in national languages. If you would like to share your experience of implementing one of the programmes in the registry, you are invited to contribute by filling in the online implementation questionnaire.
How does a programme get into our registry and how do we get to the rating?
If you would like to submit your programme to the Xchange registry, please fill in our Proposal for Inclusion Form and send it to evidence-Xchange@emcdda.europa.eu.
Xchange mandatory inclusion criteria:
- Focus of the intervention: Does the intervention target substance-related/violence/delinquency outcomes?
- Is the intervention still active or able to be used in Europe?
- Is the intervention clearly defined (outcomes, target group, risk and protective factors, logic model or theoretical rationale)?
- Is there at least one suitable evaluation study in Europe (RCT, Quasi-experimental design or interrupted time series) for this intervention?
- Are the expected outcomes measured?
If your answer is ‘Yes’ to all the above questions, the next step is to fill in the TIDieR Checklist (Template for Intervention Description and Replication) and provide us with additional information on implementation and dissemination of intervention.
Then, the rating procedure follows this protocol - Xchange - Inclusion and Rating Protocol (download for more information).
About Xchange ratings
More information on the ratings used are provided below.
Beneficial: Interventions for which convincing, consistent and sustained effects for relevant outcomes are in favour of the intervention as found in two or more studies of excellent quality in Europe.
Likely to be beneficial: Interventions for which convincing and consistent effects for relevant outcomes are in favour of the intervention as found in at least one evaluation study of excellent quality in Europe.
Possibly beneficial: Interventions for which some effects for relevant outcomes are in favour of the intervention as found in at least one evaluation study of acceptable quality in Europe. An intervention ranked as ‘possibly beneficial’ is suitable for application in the context of more rigorous evaluations.
Additional studies recommended: Interventions for which concerns about evaluation quality or consistency of outcomes in Europe make it difficult to assess if they are effective or not, even if outcomes seem to be in favour of the intervention.
Unlikely to be beneficial: Interventions for which at least one evaluation of excellent quality in Europe shows convincing evidence of no or harmful effects on relevant outcomes.
Possibly harmful: Interventions for which some effects for relevant outcomes of the intervention are considered harmful, as found in at least one evaluation study of acceptable quality in Europe. An intervention ranked as 'possibly harmful' is unsuitable for application except within a framework of other priorities and with rigorous and strictly supervised evaluations.
Why can I not find a programme that I know or have heard of?
There are a number of possible reasons for this, including:
- It has not been entered yet into the registry. The REITOX National Focal Points and the network of the EUSPR are looking for eligible programmes and we are also aiming at including more programmes from national registries of evidence-based programmes in Europe, if they fulfil the entry criteria of Xchange
- The studies in Europe related to the programme do not fulfil the criteria above. If the quality of the studies in Europe - even of well-known programmes - is not satisfactory, these programme don't appear in Xchange, even though they might be listed in International Registries.
What if I don’t agree with the evidence rating of a programme?
The registry is dynamic and constantly evolving: if you disagree with an evidence rating or are aware of new good quality studies which review the behavioural outcomes of any of the programmes included in Xchange, please send them to evidence-Xchange@emcdda.europa.eu
These will be discussed at the next meeting of the Review Board of the Xchange registry and will be taken into account when rating the evidence of the respective entry. The board currently consists of one member of the EMCDDA Scientific Committee, members of the European Society for Prevention Research, EMCDDA staff members and appointed experts. The list of current members can be found on the Xchange partners page.
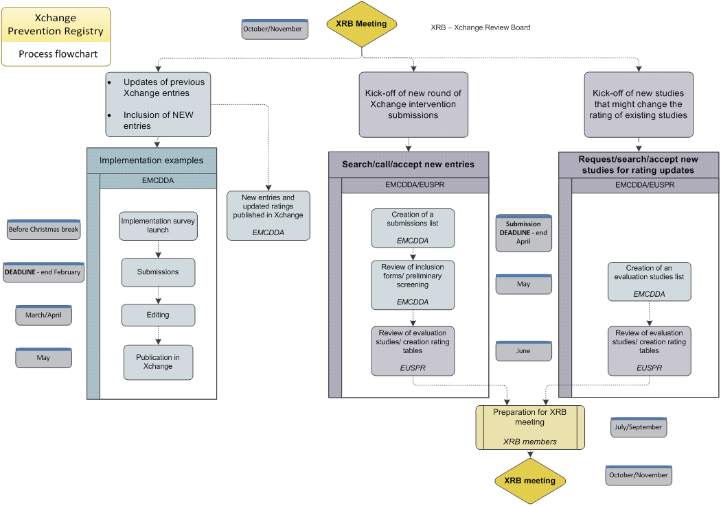
See below the process flowchart for the Xchange Prevention registry (available as a PDF in our Document library).





